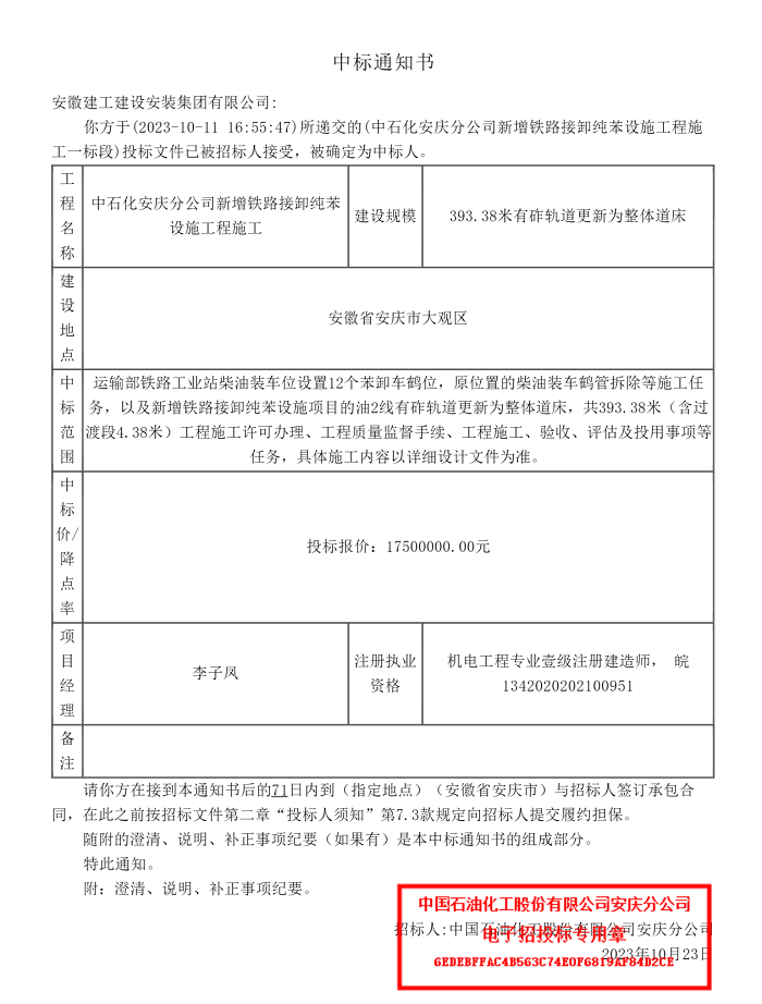
近日,建工安裝安慶分公司成功中標中石化安慶分公司新增鐵路接卸純苯設施工程,中標金額為1750萬元。
該項目擬對中石化安慶分公司運輸部鐵路工業站柴油裝車位設置12個苯卸車鶴位,以及新增鐵路接卸純苯設施項目的油2線有砟軌道更新為整體道床,共 393.38 米,計劃工期為71天。此次中標是2023年以來分公司繼化工園區儲運部六罐區重大安全風險消減治理項目以及2023年5月-2025年4月工程建設項目施工總承包框架協議項目兩個項目中標后,連續在中石化安慶分公司中標的第三個項目,也是分公司中標的首個鐵路整體道床施工項目。
中石化安慶分公司新增鐵路接卸純苯設施工程的承接,為分公司繼續在更廣闊的專業化領域業務拓展邁出了堅實的一步,分公司將進一步加強資源調配,確保優質高效推進項目建設,持續為公司高質量發展貢獻力量。
